يمكنك صناعة الدارة الالكترونية باحتراف - منتديات الجلفة لكل الجزائريين و العرب

العودة   منتديات الجلفة لكل الجزائريين و العرب > منتديات الثقافة الطبية و العلوم > منتدى الاختراعات و التجارب العلمية

منتدى الاختراعات و التجارب العلمية يهتم بجميع المواضيع العلمية المتعلقة بالتكنولوجيا والإختراعات والإبتكارات والتجارب العلمية...

في حال وجود أي مواضيع أو ردود مُخالفة من قبل الأعضاء، يُرجى الإبلاغ عنها فورًا باستخدام أيقونة تقرير عن مشاركة سيئة ( تقرير عن مشاركة سيئة )، و الموجودة أسفل كل مشاركة .

آخر المواضيع

يمكنك صناعة الدارة الالكترونية باحتراف

 
 
أدوات الموضوع انواع عرض الموضوع
قديم 2012-07-25, 02:20   رقم المشاركة : 1
معلومات العضو
alibenhalima
عضو نشيط
 
إحصائية العضو










B18 يمكنك صناعة الدارة الالكترونية باحتراف

الحمد لله و الصلاة و السلام على رسول الله و على ءاله و صحبه و من والاه إلى يوم نلقاه

أما بعد :

كثيرة هي المشاريع العلمية التي يتطلع إليها الهاوي الجزائري أو العربي بصفة عامة لكنه يصطدم بعقبات مالية أو تقنية تثنيه عن المضي في انهاء مشاريعه.

و من بين العقبات : صناعة دارة الكترونية بسيطة محترفة بوسائل متاحة للهواة.

و من هذا المنطلق ارتأيت أن أضع موضوعا مبسطا لطرق صناعة الدارة الالكترونية لعل هناك من يستفيد من الموضوع

==================

بدايةً، هناك دائما الطريقة الاحترافية و الطريقة البديلة في صناعة الأشياء

و أنا أحبذ دائما الطرق البديلة القليلة التكلفة لتكون في متناول الهاوي ( الفقير ههههه)

لكن لابأس أن نعرج أولا على شرح طريقة صناعة اللوحات أو الدارات الالكترونية بالطريقة الاحترافية :

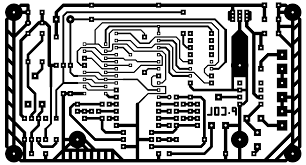
أولا : الدارة الكهربائية عبارة عن رسم لخطوط و مسارات كهربائية des pistes و غرز pasties لتثبيت العناصر الالكترونية les composants

عملية تصميم و رسم الدارة الالكترونية (لمن يهمه الأمر) تمر عبر برامج متخصصة مثل Proteus Ares أو Eagle و هي برامج تمكنك من رسم الدارة الالكترونية وطباعة الرسم النهائي typon

مثال عن الرسم النهائي


صناعة الدارة هي في الحقيقة تشبه عملية استخراج الصور الفوتوغرافية،
نقوم بطباعة الرسم على ورق شفاف تماما بواسطة طابعة ليزر بلون أسود داكن للحصول على فيلم سلبي négative



العملية بعد ذلك بسيطة :

هناك ألواح مخصصة لصناعة الدارات مكونة من ثلاث طبقات :

1- الطبقة الأولى من الإبوكسي ( أو مادة الباكيليت )
2- طبقة رقيقة من النحاس المطلي على سطح اللوحة
3- طبقة من الطلاء الأسود الحساس للأشعة الفوق بنفسجية
و في الأخير شريط لاصق لحماية اللوحة من الأشعة الفوق بنفسجية.

هذه الألواح متوفرة في السوق الجزائرية و سعرها يتراوح ما بين 700 دج إلى 1000 دج بحجم ورقة A4
[IMG]PRES2DF‑plaque‑circuit_97969.jpg[/IMG]

الفكرة بعد ذلك بسيطة :

نقوم بحماية الطلاء الحساس للأشعة الفوق بنفسجية بالفيلم السلبي الذي طبعناه مسبقاً

ثم نعرض اللوحة للأشعة الفوق بنفسجية فتتأثر المناطق المكشوفة للإشعاع دون المناطق المغطاة بالحبر ( الخطوط و المسارات و الغرز )

سؤال : من أين نأتي بمصدر الأشعة الفوق بنفسجية؟

الجواب : هناك مصابيح نيون فوق بنفسجية néons ultraviolets تباع في محلات الكهرباء ( يستعملها الجزارون و محلات الحليب و مشتقاته عموما للقضاء على البكتيريا في ثلاجاتهم)




ممكن صناعة آلة خاصة insoleuse لتعريض اللوحات للأشعة


و عند تعريض اللوحة للأشعة تتأثر طبقة الطلاء الحساس المكشوفة و تصبح قابلة للإزالة

إزالة الطبقة المتعرضة للأشعة تتطلب استعمال مادة كيميائية خاصة تباع في محلات الالكترونيك اسمها (المُظهر) le révélateur
يمكن استبدالها بالمادة المستعملة في تسريح المجاري le déboucheur بـ 50 دج
بمقدار ملعقة في لتر من الماء


فنتحصل على ما يشبه الصورة الآتية


في هذه المرحلة نعرض اللوحة إلى مادة كيميائية ثانية تقوم بمهاجمة و تفكيك النحاس المكشوف و يبقى النحاس المحمي بطبقة الطلاء الذي لم يتعرض للأشعة.

المادة المهاجمة للنحاس اسمها perchlorur de fer و هي متوفرة في محلات الالكترونيك بسعر 300دج على شكل مسحوق 400 غرام تتم إذابته في لتر من الماء

يمكن غطس اللوحة مباشرة في المادة الكيميائية مع التحريك لكن هناك آلات خاصة تستعمل لهذا الغرض و هي بسيطة الصنع

لتحسين عملية التهام النحاس المكشوف يستحسن تدفأة المحلول مع تحريك متواصل للوحة


بعد ذلك نقوم بغسل اللوحة جيدا بالماء

ثم نقوم بإزالة الطلاء الواقي لطبقة النحاس المتبقي بمادة مزيل طلاء الأظافر أو أي مزيل للصبغ

و أخيرا نقوم بثقب مواضع تركيب العناصر الالكترونية بواسطة آلة ثقب صغيرة mini perceuse


==========================================

في الحقيقة هذه هي الخطوط العريضة لصناعة دارة الكترونية بسيطة و محترفة بالطريقة الكلاسيكية

هناك طريقة بسيطة أستعملها للحصول على نفس النتائج و بتكاليف و تعقيدات أقل، سأتطرق إليها في مشاركة مقبلة إن شاء الله

ملاحظة :
للأسف ليست لدي آلة تصوير في الوقت الحالي لذلك لم أستطع عرض صوري الخاصة و المطابقة لما تم عرضه من الصور

الصور المستعملة في الموضوع تم إدراجها من مواقع مختلفة.









 


رد مع اقتباس
 

الكلمات الدلالية (Tags)
الالكترونية, الحارث, باحتراف, صناعة


تعليمات المشاركة
لا تستطيع إضافة مواضيع جديدة
لا تستطيع الرد على المواضيع
لا تستطيع إرفاق ملفات
لا تستطيع تعديل مشاركاتك

BB code is متاحة
كود [IMG] متاحة
كود HTML معطلة

الانتقال السريع

الساعة الآن 16:38

المشاركات المنشورة تعبر عن وجهة نظر صاحبها فقط، ولا تُعبّر بأي شكل من الأشكال عن وجهة نظر إدارة المنتدى
المنتدى غير مسؤول عن أي إتفاق تجاري بين الأعضاء... فعلى الجميع تحمّل المسؤولية


2006-2025 © www.djelfa.info جميع الحقوق محفوظة - الجلفة إنفو (خ. ب. س)

Powered by vBulletin .Copyright آ© 2018 vBulletin Solutions, Inc